江西服装学院拟推报第十五届“挑战杯”江西省大学生创业计划竞赛作品项目公示
编辑:宣传部 发布日期:2026-04-07 浏览次数:
各学院:
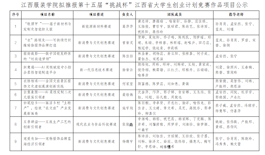
根据《关于组织开展第十五届“挑战杯”江西省大学生创业计划竞赛的通知》要求,校团委组织了江西服装学院第十五届“挑战杯”江西省大学生创业计划竞赛校内选拔赛,经学生自主申报、学院初赛、校级评审、答辩、专家评审等环节,拟推报以下9个项目参加省级复赛,现予公示。
公示时间:2026年4月7日至2026年4月12日。公示期间,如有异议,请以电话或书面形式向校团委反映。
联系人:王姗姗
联系电话:15870007472
附件:江西服装学院拟推报第十五届“挑战杯”江西省大学生创业计划竞赛作品项目公示
共青团江西服装学院委员会
2026年4月7日
